售后退款
1. 表结构
售后退款,由 yudao-module-trade 后端模块的 aftersale 包实现,分成二个表:

trade_after_sale_:售后订单表trade_after_sale_log:售后订单日志表
1.1 售后订单表
省略 creator/create_time/updater/update_time/deleted/tenant_id 等通用字段
CREATE TABLE `trade_after_sale` (
`id` bigint NOT NULL AUTO_INCREMENT COMMENT '售后编号',
`no` varchar(32) CHARACTER SET utf8mb4 COLLATE utf8mb4_bin NOT NULL COMMENT '售后单号',
`user_id` bigint unsigned NOT NULL COMMENT '用户编号',
`type` tinyint DEFAULT NULL COMMENT '售后类型',
`status` int NOT NULL DEFAULT '0' COMMENT '售后状态',
`way` tinyint NOT NULL COMMENT '售后方式',
`refund_price` int NOT NULL DEFAULT '0' COMMENT '退款金额,单位:分',
`apply_reason` varchar(255) CHARACTER SET utf8mb4 COLLATE utf8mb4_bin NOT NULL COMMENT '申请原因',
`apply_description` varchar(255) CHARACTER SET utf8mb4 COLLATE utf8mb4_bin DEFAULT NULL COMMENT '补充描述',
`apply_pic_urls` varchar(255) CHARACTER SET utf8mb4 COLLATE utf8mb4_bin DEFAULT NULL COMMENT '补充凭证图片',
`order_id` bigint unsigned NOT NULL COMMENT '订单编号',
`order_no` varchar(32) CHARACTER SET utf8mb4 COLLATE utf8mb4_bin NOT NULL COMMENT '订单流水号',
`order_item_Id` bigint unsigned NOT NULL COMMENT '订单项编号',
`spu_id` bigint unsigned NOT NULL COMMENT '商品 SPU 编号',
`spu_name` varchar(255) CHARACTER SET utf8mb4 COLLATE utf8mb4_bin NOT NULL COMMENT '商品 SPU 名称',
`sku_id` bigint unsigned NOT NULL COMMENT '商品 SKU 编号',
`properties` json DEFAULT NULL COMMENT '商品属性数组,JSON 格式',
`pic_url` varchar(200) CHARACTER SET utf8mb4 COLLATE utf8mb4_bin DEFAULT NULL COMMENT '商品图片',
`count` int NOT NULL COMMENT '购买数量',
`audit_time` datetime DEFAULT CURRENT_TIMESTAMP COMMENT '审批时间',
`audit_user_id` bigint unsigned DEFAULT NULL COMMENT '审批人',
`audit_reason` varchar(255) CHARACTER SET utf8mb4 COLLATE utf8mb4_bin DEFAULT NULL COMMENT '审批备注',
`logistics_id` bigint DEFAULT NULL COMMENT '退货物流公司编号',
`logistics_no` varchar(64) CHARACTER SET utf8mb4 COLLATE utf8mb4_bin DEFAULT NULL COMMENT '退货物流单号',
`delivery_time` datetime DEFAULT NULL COMMENT '退货时间',
`receive_time` datetime DEFAULT NULL COMMENT '收货时间',
`receive_reason` varchar(255) CHARACTER SET utf8mb4 COLLATE utf8mb4_bin DEFAULT NULL COMMENT '收货备注',
`pay_refund_id` bigint unsigned DEFAULT NULL COMMENT '支付退款编号',
`refund_time` datetime DEFAULT CURRENT_TIMESTAMP COMMENT '退款时间',
PRIMARY KEY (`id`) USING BTREE
) ENGINE=InnoDB AUTO_INCREMENT=23 DEFAULT CHARSET=utf8mb4 COLLATE=utf8mb4_bin COMMENT='售后订单';字段还是非常多的,我们来分块来看看。
① no 字段:售后单号,主要展示给用户看,由 TradeNoRedisDAO 的 #generate(...) 方法生成。
而 id 字段是数据库自增的订单编号,系统内部使用,一般不展示给用户查看。
② 【类型】type 字段:售后类型,由 AfterSaleTypeEnum 枚举,分成两种类型:
- 售中退款:交易完成【前】买家申请退款
- 售后退款:交易完成【后】买家申请退款
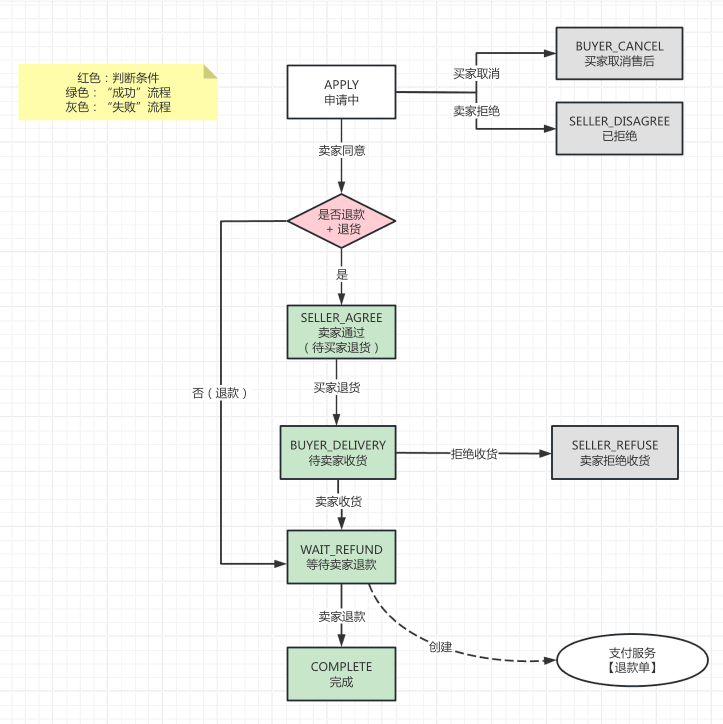
③ 【状态】status 字段:订单状态,由 AfterSaleStatusEnum 枚举,流转状态如下图:

way 字段:售后方式,由 AfterSaleWayEnum 枚举,分成两种方式:仅退款、退货退款。如上图所示,退款会多 SELLER_AGREE、BUYER_DELIVERY 两个动作。
④ 【申请】refund_price、apply_reason、apply_description、apply_pic_urls 字段:买家发起售后的基本信息。
⑤ 【订单】order_id、order_no、order_item_Id 字段:关联的订单项信息,一个 trade_order_item 可以发起多次售后,同一时间只允许一个,并且最终只能有一个成功。
如果你希望一个售后订单可以退多个订单项,需要自己加个 trade_after_sale_item 表,将部分【订单信息】【商品信息】挪过去。
⑥ 【商品】spu_id、sku_id、count 字段:关联的商品信息。冗余的 spu_name、pic_url、properties 字段,是为了方便查询。
⑦ 【审核】audit_time、audit_user_id、audit_reason 字段:卖家审核的信息。
⑧ 【退货】logistics_id、logistics_no、delivery_time 字段:买家退货的信息。
receive_time、receive_reason 字段:卖家收货的信息。
⑨ 【退款】pay_refund_id、refund_time 字段:退款的信息。 其中,pay_refund_id 关联的支付中心的退款单号。对支付中心还不了解的同学,可以阅读下 《支付手册》 文档。
1.2 售后订单日志表
省略 creator/create_time/updater/update_time/deleted/tenant_id 等通用字段
CREATE TABLE `trade_after_sale_log` (
`id` bigint NOT NULL AUTO_INCREMENT COMMENT '编号',
`user_id` bigint NOT NULL COMMENT '用户编号',
`user_type` tinyint NOT NULL COMMENT '用户类型',
`after_sale_id` bigint NOT NULL COMMENT '售后编号',
`before_status` tinyint DEFAULT NULL COMMENT '售后状态(之前)',
`after_status` tinyint NOT NULL COMMENT '售后状态(之后)',
`operate_type` tinyint NOT NULL COMMENT '操作类型',
`content` varchar(512) CHARACTER SET utf8mb4 COLLATE utf8mb4_bin NOT NULL COMMENT '操作明细',
PRIMARY KEY (`id`) USING BTREE
) ENGINE=InnoDB AUTO_INCREMENT=32 DEFAULT CHARSET=utf8mb4 COLLATE=utf8mb4_bin COMMENT='售后订单日志';每次售后状态变更,都会记录一条日志,方便后续查询、统计。
通过 @AfterSaleLog 注解,基于 Spring AOP 实现记录,具体可以看看 AfterSaleLogAspect 类。
2. 售后流程
本小节,我们按照售后的 申请 => 审批 => 退货 => 收货 => 退款 流程,来看看售后的各个阶段。


2.1 申请【买家】
① 点击「申请售后」按钮,进入售后页面,对应前端 yudao-mall-uniapp 项目的 pages/order/aftersale/apply.vue 页面,如下图所示:

另外,可选的“申请原因”,可在 trade_config 表的 after_sale_refund_reasons、after_sale_return_reasons 字段配置。
② 点击「提交」按钮,调用后端对应 AppAfterSaleController 的 #createAfterSale(...) 提供的“申请售后”接口,插入 trade_after_sale 表一条记录,状态为 APPLY 申请中。
售后状态:APPLY 申请中
③ 发起成功后,进入售后列表页面,对应前端 yudao-mall-uniapp 项目的 pages/order/aftersale/list.vue 页面,如下图所示:

④ 点击第一条售后记录,进入售后详情页面,对应前端 yudao-mall-uniapp 项目的 pages/order/aftersale/detail.vue 页面,如下图所示:

此时,买家只能等待卖家审核,或者取消售后。
2.2 审批【卖家】
① 卖家可以在售后列表进行审批,对应 [商城系统 -> 订单中心 -> 售后退款] 菜单,对应 yudao-ui-admin-vue3 项目的 @/views/trade/afterSale 目录。如下图所示:

② 点击第一条售后记录的「处理退款」按钮,进入售后详情页面,对应 yudao-ui-admin-vue3 项目的 @/views/trade/afterSale/detail 目录,如下图所示:

③ 点击「同意售后」按钮,调用后端对应 AfterSaleController 的 #agreeAfterSale(...) 提供的“同意售后”接口,更新 trade_after_sale 表的状态为 SELLER_AGREE 卖家通过(待买家退货)。
售后状态:SELLER_AGREE 卖家通过(待买家退货)
2.3 退货【买家】
① 点击「填写退货」按钮,进入退货页面,对应前端 yudao-mall-uniapp 项目的 pages/order/aftersale/return-delivery.vue 页面,如下图所示:

② 点击「提交」按钮,调用后端对应 AppAfterSaleController 的 #deliveryAfterSale(...) 提供的“退回货物”接口,更新 trade_after_sale 表的状态为 BUYER_DELIVERY 买家已退货(待卖家收货)。
售后状态:BUYER_DELIVERY 买家已退货(待卖家收货)
2.4 收货【卖家】
点击「确认收货」按钮,调用后端对应 AfterSaleController 的 #receiveAfterSale(...) 提供的“确认收货”接口,更新 trade_after_sale 表的状态为 WAIT_REFUND 卖家已收货(待卖家退款)。
售后状态:WAIT_REFUND 卖家已收货(待卖家退款)

2.5 退款【卖家】
① 点击「确认退款」按钮,调用后端对应 AfterSaleController 的 #refundAfterSale(...) 提供的“确认退款”接口,更新 trade_after_sale 表的状态为 COMPLETE 退款成功。
售后状态:COMPLETE 退款成功

该接口的内部实现,主要是调用支付中心的退款接口,具体可以看看 《21.支付宝、微信退款接入》 文档。
② 在真正退款到卖家的支付宝、微信账户后(退款是个异步过程),支付中心会回调 AfterSaleController 的 #updateAfterRefund(...) 提供的“更新售后订单为已退款”接口,目前仅仅打印日志,可以按需拓展。
至此,售后流程结束~可以试着多多 debug 调试整个流程,并不复杂噢。
3. 售后配置

- SQL 对应
trade_config表的after_sale_开头的字段。 - 前端对应
yudao-ui-admin-vue3项目的views/mall/trade/config/index.vue目录 - 后端对应
yudao-module-trade项目的 TradeConfigController 类


